---------------------------------------------------2026 年 度---------------------------------------------------
---------------------------------------------------2025 年 度---------------------------------------------------
【 2025 年 度 退 休 會 員 優 惠 計 劃 安 排 】
【 有關凍結2025-2026年度公務員薪酬及削減編制人數 】
【 昂 船 洲 軍 營 展 覽 中 心 及 職 業 安 全 講 座 參 觀 團 】
【 水 喉 工 (中級) 工 藝 測 試 實 習 速 成 班 】
【 國 家 「南 水 北 調」 工 程 考 察 參 訪 團 】
【 首 團 昂 船 洲 解 放 軍 駐 港 部 隊 展 覽 中 心 參 觀 團 完 滿 結 束 】
---------------------------------------------------2024 年 度---------------------------------------------------
【 昂 船 洲 解 放 軍 駐 港 部 隊 展 覽 中 心 參 觀 團 】
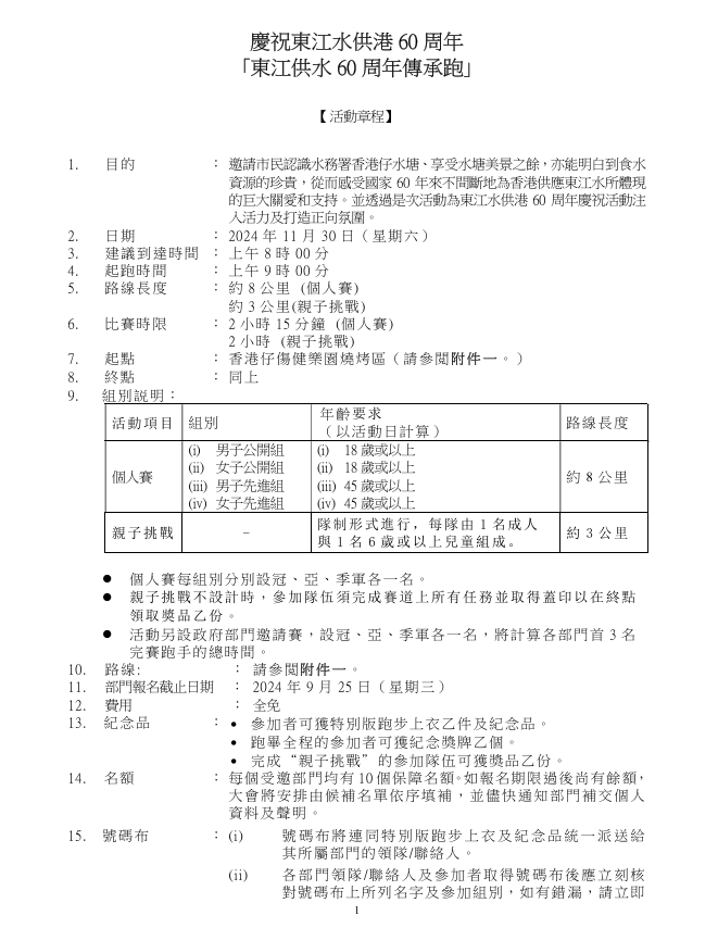
【 水 務 署 東 江 供 水 60 周 年 香 港 仔 水 塘 跑 ( 公 開 賽 ) 】
